RL78 14-Pin Programming Adapter
The RL78 Adapter converts the standard 20-pin 0.1" connector to the standard 14-pin E1 connector defined by Renesas.
Overview
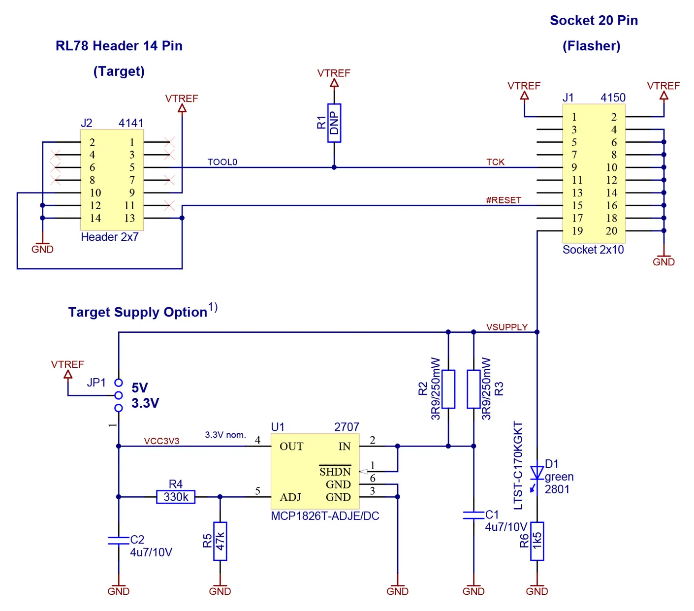
The RL78 14-Pin Programming Adapter converts the standard 20-pin 0.1" connector to the standard 14-pin E1 connector defined by Renesas. The adapter is able to optionally power the connected target hardware. 3.3 V or 5 V supply voltage can be selected using a Jumper. The target is supplied via the VTREF connection when the supply option is jumpered.
Please note that this adapter is usable only for the purpose of flash programming. It cannot be used with a J-Link and it cannot be used for debugging RL78 devices.
The TOOL0 pins of the RL78 devices are open drain and require an external pull-up resistor. This resistor is usually placed on the evaluation board, nevertheless the adapter has an additional solder bridge between VTREF and TOOL0 to place the pull-up resistor.
Supported Cores
The Flasher RL78 Adapter supports the following cores:
- RL78/D1A
- RL78/F12
- RL78/F13
- RL78/F14
- RL78/F15
- RL78/G10
- RL78/G11
- RL78/G12
- RL78/G13
- RL78/G14
- RL78/G1A
- RL78/G1C
- RL78/G1D
- RL78/G1E
- RL78/G1F
- RL78/G1G
- RL78/G1H
- RL78/I1A
- RL78/I1B
- RL78/I1C
- RL78/I1D
- RL78/I1E
- RL78/L12
- RL78/L13
- RL78/L1A
- RL78/L1C



